유난히 많았던 이론적인 내용들
오늘 노드는 유난히 이론적인 내용이 많이 담겨 있었습니다
간단하게 그림 위주로 회고하겠습니다
손코딩한 내용과 주요 내용이 담긴 링크 등은
모두 깃허브에 올려서 정리되어 있고
티스토리에는 요약위주로 쓸 예정입니다
https://github.com/dlfrnaos19/FundamentalOfMachineLearning/blob/main/Fundamentals12_Sklearn.ipynb
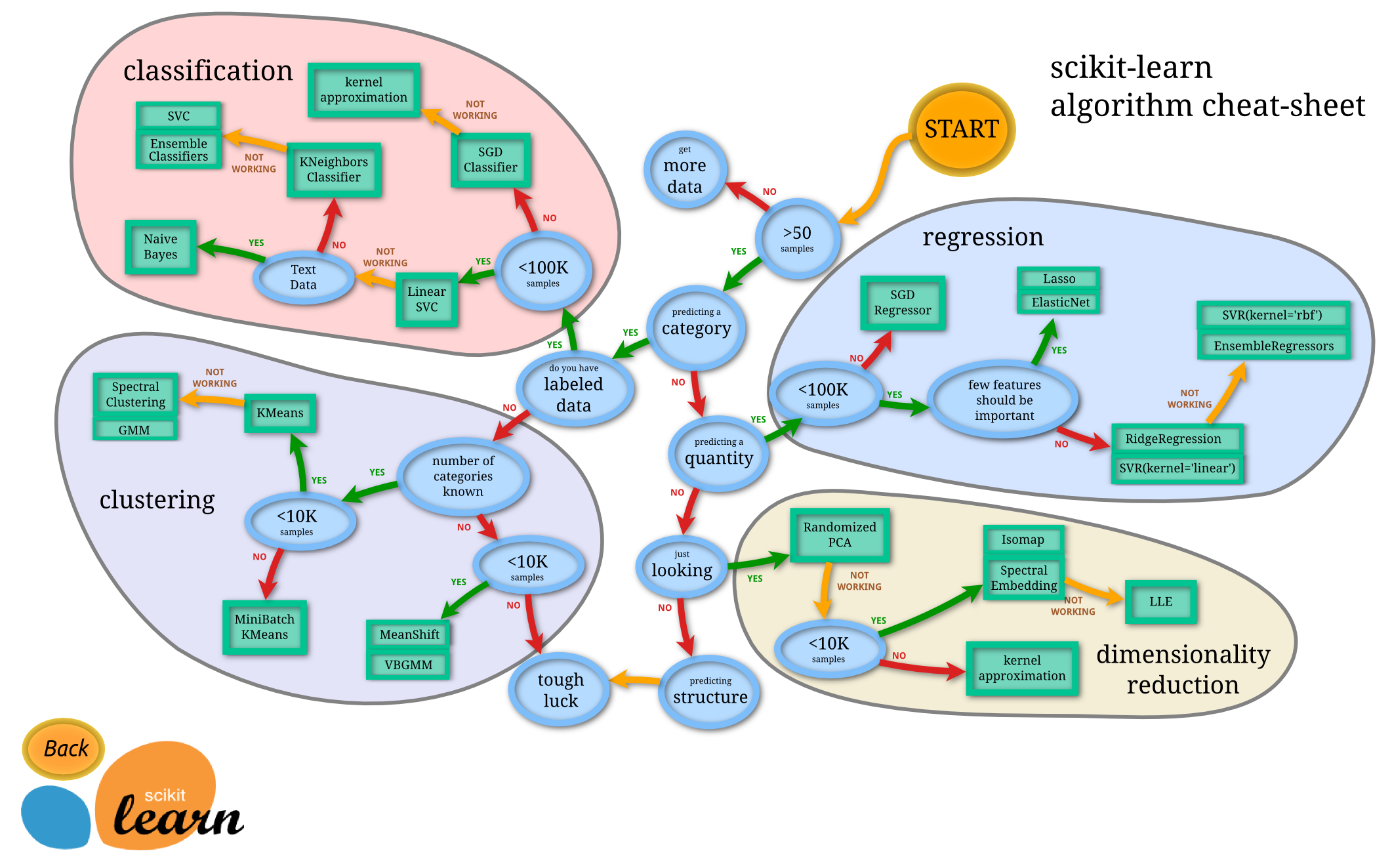
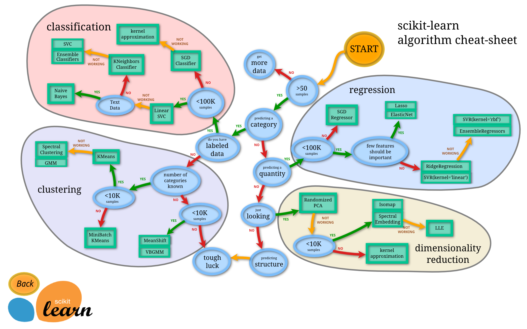
최적의 머신러닝을 적용하기 위한 Cheat-Sheet

그중에서도 가장 추천하는 것은
모든 알고리즘을 시도하는 것이 가장 확실한 방법!
사이킷런에서 제공하는 공식 알고리즘 Cheat-Sheet

주로 사용하는 Scikit-learn API

Scikit-learn에 입력되는 데이터의 방식

Classification Flow

Regression Flow

No Target Flow

반응형
'23년 이전 글 > 모두의연구소 아이펠' 카테고리의 다른 글
| - 12일차 - 너의 얼굴은( Object Detection) (0) | 2022.01.11 |
|---|---|
| -11일차- Everything in Python is Object (0) | 2022.01.10 |
| -9일차- Machine Learning Classification Task (0) | 2022.01.06 |
| -8일차- 데이터 시각화 (0) | 2022.01.05 |
| -7일차- 가위 바위 보 classification task (0) | 2022.01.04 |